2025年军队文职笔试公共科目备考干货!
有很多想参加2025年军队文职的考生,那军队文职考试都考些什么?军队文职中的公共科目又该如何备考?
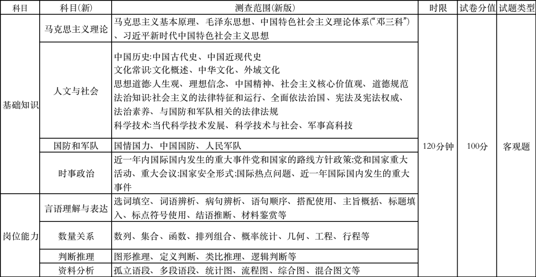
公共科目
基本知识部分:主要包括政治、经济、法律、人文与社会、科学技术、国防和军队。
岗位能力部分:主要包括言语理解与表达、数量关系、判断推理、资料分析。
考试方式为闭卷笔试,考试时限为120分钟。试卷满分为100分。试题类型为客观性试题。考试时间:上午9:00-11:00。
新旧大纲变化
(一)基本知识部分
1.调整特点
(1)大框架简化。
举例:原有“法律”板块调整为“人文与社会”板块第四节“法治知识”,考察内容大幅删减和模糊化。
(2)突出对军事素养考察。
大纲在延续考查“与国防和军队相关的法律法规”“古代军事思想”“中国国防”“人民军队”的同时,在“科学技术”版块增加“军事技术的演变:高技术在军事领域的运用”,同时,有很多细节知识点的增加。
(3)突出对新时代新理论的考察。
有关领导人思想的理论理解就显得尤为重要。
(二)岗位能力部分
言语理解与表达的题型由17种减少为10种,增加了语句顺序、搭配使用,改诗词鉴赏为材料鉴赏。
数量关系增加了集 合、函数;减少了初等数学、计数、比例计算问题。
判断推理没有明确提及事件排序。
资料分析的描述是对此前大纲的总结和凝练,其中流程图为新加内容。
给备考2025年文职同学一些建议:
1.扎实基础
①梳理考试新大纲后,先按照章节来刷课,把基础理论过一遍。因为备考周期紧张,所以一定要有所侧重!
2.专项巩固
①基础阶段理论巩固阶段。每天早上用60分钟记忆基础知识部分,并且在记忆结束之后配合50-70道试题训练;岗位能力部分,在掌握做题技巧与方法之后,每个章节做30-50道题目,督促在短时间内养成习惯。
②进阶提升阶段。以做模拟题为主,通过综合训练、限时训练、套题训练等多种方式,精细化地掌握消化每个知识点。
③刷题结束后一定要整理错题,把做错的题目吃透,积累经验,下次避免出错,做到正确率和速度两不误。
3.冲刺训练
①每天进行1~2次模考,调整做题状态,把握做题速度,完善考试策略。
②每日模考结束之后,做好题目分析,重点突破高频考点,易错考点,同时梳理薄弱环节,查漏补缺。
③紧跟预测环节,实现突破提升。


文职翼带你了解更多军队文职资讯!不懂得问题可点击下方评论区或者私信!
